Receptor para controle remoto IR
sábado, 18 de setembro de 2010
3:26 PM
Marcadores:
Circuitos
,
Sensores
,
25
comentários
Hoje venho trazer um simples esquema de um receptor com apenas um canal para qualquer controle remoto infravermelho. Para quem não quer usar um controle de algum aparelho que tenha ai em casa, passarei também o esquema de um controle simples, que poderá ser montado sem muitas dificuldades.
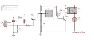
Receptor:
Lista de componentes:
C1 – Capacitor eletrolítico 47uf 16V
C2 – Capacitor de poliéster ou cerâmica 100nF 63V ou 50V
D1 – Diodo 1N4001
Q1 – Transistor PNP BC557
Q2 – Transistor NPN BC548
R1 – Resistor 10K 1/4W
R2 – Resistor 47R 1/4W
R3 e R4 – Resistor 10K 1/4W
R5 – Resistor 1K 1/4W
RL1 – Rele 5V
U1 – Circuito integrado IRM2638
U2 – Circuito integrado CD4013
W1 – Aparelho a ser ligado pelo controle
Transmissor:
Lista de componentes:
C1- Capacitor poliéster 10nf 63V
C2 – Capacitor poliéster 1nf 63V
D1 – Diodo 1N4148
D2 – LED IR 1.5V
Q1 – Transistor BC337
R1, R2 e R3 – Resistores de 10K 1/4W
R4 – Resistor 22k 1/4W
R5 – Resistor 100R 1/4W
RV1 - Trimpot 10K
SW1 – Chave táctil 4 terminais
U1 – Circuito integrado LM555
Alimentação:
O receptor deve ser alimentado com 5V DC.
O transmissor deve ser alimentado com 9V DC (uma bateria).
Funcionamento:
O receptor é, digamos, universal, qualquer controle remoto pode acioná-lo.
U2 é um flip flop D e sua função é a de ligar o rele (através de Q1) quando recebe um sinal e desligar o rele quando recebe o sinal novamente.
O transmissor gera um sinal sem modulação de 38khz para o receptor.
Espero que tenham gostado do artigo e fique a vontade para comentar.
Gustavo Henrique Erlich




Gostei muito dos artigos publicados pelo Gustavo Henrique Er,lich achei muito didaticos. Sou hobista em eletronica; Gostaria de enviar à Ele um circuito sobre controle de temperatura para sua anali-se e ajuda. É simples o circuito, porém o CI esta sem identificação,osoutros componentes têm identificação. Como faço para envia-lo. Obrigado AROLDO. meu email: aroldopai@pronatec.com.br
Olá Aroldo, muito obrigado pelo comentário.
Se quiser podemos conversar por e-mail. Me envie o esquema e os dados que você possui que tentarei ajudá-lo.
Meu e-mail:
gustavo_erlich@hotmail.com
Abraços.
Prezado Gustavo,
Sou leigo em circuitos eletrônicos e preciso da sua ajuda, mas bastante curioso. Estou construindo um alarme para minha moto utilizando como receptor de sinal, um celular. A intenção é utilizar o pulso do vibracal para acionar os relés. O problema é que sua voltagem é muito fraca ( em torno dos 0,98 v) e não agüenta acionar qualquer relé disponível no mercado (o de menor tensão encontrado foi de 3v). Como faço para amplificar este sinal? Eu já até utilizei alguns capacitores (10v 700ηF e outros), mas não funcionou. Por último pensei em utilizar um CI de forma que ele recebesse o pulso do celular e comandasse os relés. Que sugestão você daria ?
Eae brassolar, tudo bom?
Utilize um transistor nessa configuração:
http://www.kpsec.freeuk.com/images/diopro.gif
Em input você liga à saída do vibracal.
Abraços.
Leo neto
Olá gustavo
só ligo no ci 4013 os pinos acima o resto fica sem ligar??
grato.
Valeu Gustavo, vou fazer como a sua orientação.
Obrigado.
Eae Leo Neto tudo bom?
isso mesmo.
Ok Brassolar.
Abraços
olá,estou tentando simular esse circuito no proteus e ele nao funciona, tinhas os componentes e fiz o teste na protoboar e nao tive sucesso nao testei com o irm foi com outro. Voce sabe qual fototransistor é similar á esse IRM 2638 ?
flws abrçz
Não conheço nenhum substituto com mesmas caracteristicas, mas vc pode tentar adaptar um TSOP qualquer como o TSOP1738.
Abraços
O meu proteus não tem o componente IRM 2638, como posso add?
valeu
Você tera de criar ele:
http://www.youtube.com/watch?v=O8zYFOMFSVk
Esse componentes só servira para o representação e para o layout, não vai servir para simulação....
Olá amigo primeira menti agradeço por vc colocar esse post, me ajudou e muito, eu montei esse circuito no protoboard o mesmo fucionou perfeita mente! poren o rele é acionado ou desacionado por qualquer uns dos botões do controle remoto quando é pressionado, tem como fazer o rele ser acionado e desacionado por apenas o botão que liga e desliga do controle remoto??? grato pela ajuda, jone.
Olá gustavo! eu montei esse circuito em um protoboard e fucionou perfeitamente, o controle remoto que estou usando é de uma mini caixa de som mp4 que tem 21 botões, o receptor arma e desarma o relé quando pressionando qualquer um dos 21 botões do controle remoto! queria saber de você se é possivel fazer o receptor armar e desarmar o relé só apenas pressionando um único botão (stand by) liga e desliga do controle remoto???
Esse circuito " Receptor para controle remoto IR" ele serve pra ligar qualquer carga? qual sua potência e a carga pode ser 220/110 v?
O Receptor precisa ser necessario o de 38Khz?
esse esquemas eram o que eu precisava, um sensor que ligar a um comando e desliga a outro comando. gostei da parada véio
eu ja tentei de tudo e não funciona, eu queria saber se esse esquema funciona mesmo, por que tentei em simuladores e botando a mão na massa mas não funciona!!! e tambem eu queria uma prova (um video, ou algo assim).
Olá Gustavo: O circuito funcionou perfeitamente. Um detalhe: Resolví fazer um acionamento de proximidade para minha torneira. Montei o led IR transmissor de maneira que funcionaram quase perfeitos. Ocorre que, quando a luz do dia entra no banheiro, ou se a fluorescente é ligada, o circuito dispara ligando a torneira. Já coloquei filtro, aquele plástico que vem nas tvs e vídeos, já diminuí o orifício onde passa a iluminação, e mesmo assim não resolveu. É possível corrigir essa sensibilidade? Parabéns e abraços, Csc eletronica
Ola , no esquema mostra a alimentação da carga , como irei alimentar o restante do circuito? eu quero adapta- lo para um fechadura eletrônica, preciso substituir o interruptor manual por acionamento via infrared!
Oi Gustavo..
Gostei muito, porém quando aperto o controle o rele liga e desliga muito rápido, esta dificil controlar, fora isto esta funcionando.
Abraço
Madeira
Olá,gostei muito desse projeto.Mas gostaria de ligar e desligar uma lampada com controle remoto sem o uso de arduino,com esse projeto usando apenas o receptor é possível ? Se precisar tenho a lista de materiais só não tenho a descrição dos componentes.
eu não consigo achar no meu proteus o IRM2638, você sabe o que eu posso fazer para encontra-lo?
Boa Noite,
Fiz uma ponte H, não sei se vc conhece, ela serve para motores DC http://www.robotizando.com.br/artigo_ponte_h_pg1.php, gostaria de saber se da para ultilizar esse controle no circuito da ponte H
ola amigo vc poderia explicar o funcionamento do transmissor e do receptor um pouco mais detalhado por favor? obrigado
boa tarde gustavo, qual é o alcance máximo deste receptor IV?